| 索引號 | 000014349/2021-12126 | 分類 | 市政府部門 |
|---|---|---|---|
| 發布機構 | 市水利和湖泊局 | 發文日期 | 2021-01-14 |
| 文號 | 無 |
一、總體情況
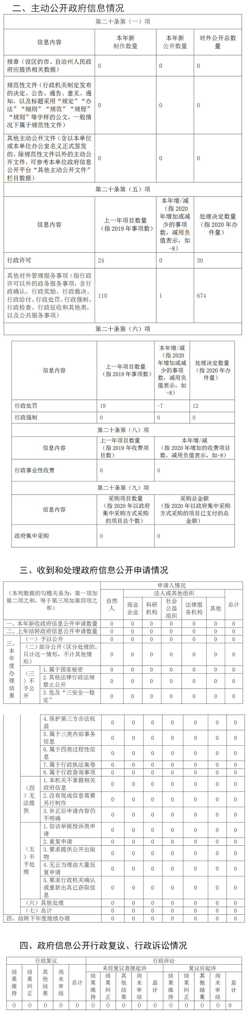
2020年,我局依據工作實際,結合《條例》要求,不斷健全政府信息公開機制,提升政務信息公開質量,以公開促落實,以公開促服務,以公開促規范,積極做到公開內容覆蓋權力運行全流程、政務服務全過程,為做好全市水利系統各項工作的開展發揮積極作用。今年以來我局共計進行行政許可信息公開30項,行政處罰信息公開12項,全年無行政事業性收費,未收到和處理政府信息公開申請,未收到政府信息公開行政復議、行政訴訟情況。
五、存在的問題及改進情況
2020年我局在為政府信息公開工作整體水平有一定的提高,但仍存在一些問題:一是信息公開內容有待進一步完善,政務公開的深度和廣度有待提升;二是系統各相關人員對業務不熟、把握不透,其他工作人員沒有做到主動公開、信息公開意識不強。

六、其他需要報告的事項
2020年,我局無其他需要報告的事項。
黃石市水利和湖泊局
2021年1月14日